“One box of painkillers and a triple chocolate ice cream with caramel sauce and sprinkles, please.”
I was recently standing in a pharmacy waiting to fill a prescription. I was third in the queue, so I had time to take in my surroundings. I love pharmacies. Not just because of the intriguing little bottles kept just out of reach behind the counter, or the fact the entire store represents economic, scientific and healthcare progress made available to the average person at affordable prices. It's because I secretly know, understand and respect the intricacies of how those intriguing little bottles of medicine happened to get there.
“Next customer please”. The queue shifts one person forward. On a nearby shelf, I spy colourful healthcare supplements and something homeopathic. We can talk about those another time. “Next customer please”. Three steps forward and I spot the most important medicine of all — behold: ice cream. Straight from the temple of Asclepius himself, apparently. I smile because I like ice cream (who doesn't?) but that doesn't mean it has a place in a pharmacy; just like magazines, toys, sweets and chocolates, and other oddly displayed knick-knacks that clutter the shelves.
Its presence is the marvellous result of Single Exit Pricing (SEP); a South African law that caps the amount at which medicine can be sold, excluding dispensing fees. SEP is great from a customer's perspective, because pharmacies can't over-charge for essential medicines. But for a pharmacy, it's bad news. Why? Because pharmacies are businesses and SEP means they make less money selling products that already have low margins, in general. So, just like grocery stores who hide the items you actually need, such as bread, milk and eggs, behind the things you don't need; pharmacies ensure that you walk through aisles of arbitrary stuff before you reach the dispensary tucked neatly at the back.
But we digress. Let's get back to the ice cream. Globally-speaking, ice cream's stored in a freezer that has a sliding, see-through lid, designed to entice you and offer the quickest get-away. If it's not kept at -20°C the ice cream melts and if it's frozen again, ice crystals form which destroys its smooth and creamy consistency. Similarly, vaccines also require temperature-controlled storage, because they're highly sensitive to temperature variation. The industry terminology for this sort of sensitivity is: thermolabile pharmaceutical product. If temperatures exceed 8°C, vaccines degrade or denature. If temperatures go below 2°C, they degrade or agglutinate. Neither of these situations are good for the end-user. Ultimately, it means that they must be stored and distributed under strict temperature-controlled conditions or they stop working properly. This temperature-efficacy relationship is inherent in all medicines, which is why there's an entire industry centred around this type of time- and temperature-controlled aspect of supply chain management; known as the Cold Chain.
Simply said, the Cold Chain is made up of specialised manufacturing plants, storage equipment, transport vehicles, as well as primary and secondary insulated packaging systems — all requiring temperature mapping, qualification or validation — which is what I do every day.
So, while I might not be convinced that ice cream should be sold in pharmacies, I began to wonder how its manufacturing and distribution processes compare to medicine. By analysing the ice cream value chain and pharmaceutical Cold Chain, we see that both industries face similar issues during storage and distribution, which highlights why regulations exist at key stages to ensure a delicious eating experience and a safe patient.
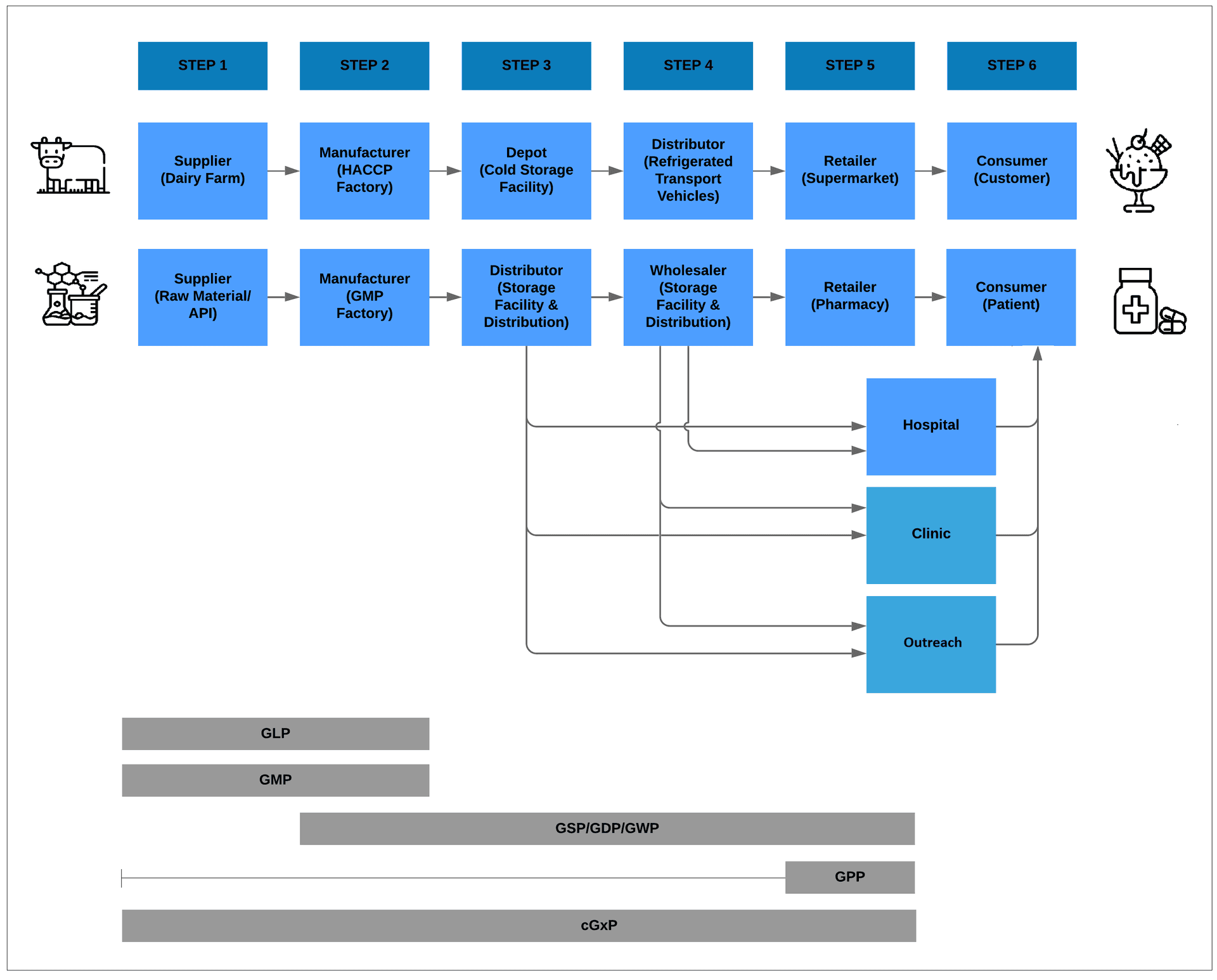
Comparing the Giants: Ice Cream and Pharmaceuticals
“Next customer please!” That's me. I grab my Panado (no ice cream) and head home. I know very little about how ice cream is made, stored or supplied, so the rest of my afternoon involved some unexpected research into dairy farms and refrigerated trucks. As it turns out, manufacture and distribution of ice cream is not so different to the pharmaceutical supply chain, which I know so well. The basic principles are the same: manufacture → store → distribute → sell. There's also regulation around food processing and food safety — similar to pharma. I was also surprised to learn that selling ice cream is quite a profitable business.
In 2019, the global ice cream market was worth $62 Billion and by 2025 it's estimated to reach $98 Billion. This is based on increasing demand, availability, and popularity of artisanal variants. While smaller in comparison, South Africa and the Middle East is estimated to increase from $252 Million in 2018 to $3.4 Billion in 2024. Some quick maths: that's a 6% increase per year globally and a 15% increase per year in South Africa/Middle East.
In comparison, the global pharmaceutical market was worth $935 Billion in 2017 and by 2023 is estimated to reach $1.6 Trillion. The South African industry was valued at $3.6 Billion in 2019. Take home message: both industries are lucrative; both deal in thermolabile products; both industries must therefore have robust supply chains to remain successful.
The Ice Cream Value Chain
The ice cream value chain is elegant in its simplicity. I've broken it down into 6 key steps:
- Supplier — Obtain raw ingredients, such as milk, stabiliser, emulsifier and sugar, ensuring the industry food production standard called Hazard Analysis Critical Control Point (HACCP) was followed during processing.
- Manufacturer — Production at a factory employing HACCP techniques, involves mixing the ingredients, homogenisation and blast freezing.
- Storage Depot — Store in freezer rooms maintained at -20°C, considering all aspects of Food and Hygiene Regulation.
- Distributor — Transport in refrigerated vehicles, considering all aspects of Food and Hygiene Regulation.
- Retailer — Sell at retailers adhering to General Health and Safety Regulations.
- Consumer — Enjoyed by consumers.
Only two licences are needed to produce and sell ice cream in South Africa: a Business Licence (as required under the Businesses Act of 1991) and a Health and Safety Licence (as required under the Health Act of 1977).
The Pharmaceutical Cold Chain
On the other hand, the pharmaceutical Cold Chain is more complex. Distribution diverges into 3 unique pathways:
- Supplier — Obtain raw materials and Active Pharmaceutical Ingredients (API). Good Manufacturing Practices (GMP) must be followed.
- Manufacturer — Production in a GMP-compliant factory using validated processes, equipment and systems.
- Distributor — Storage and distribution to wholesalers, retailers, hospitals, and clinics from facilities that fully comply with Good Wholesaling Practices (GWP) and Good Distribution Practices (GDP).
- Wholesaler — Storage and distribution to retailers, hospitals, and clinics, often from facilities with differing levels of GDP/GWP compliance.
- Retailer — Sold or administered at a pharmacy, hospital, or clinic; Good Pharmacy Practice (GPP) must be followed.
- Consumer — Last Mile distribution to the patient, which is considered “the weakest link”, and is the hardest to control.
Besides the stricter regulatory requirements at each stage, three different licences are required from three different governmental regulatory bodies to manufacture, store, distribute or sell pharmaceuticals in South Africa: a Business Licence, a Wholesaling Licence from SAHPRA, and a Pharmacy Licence from the South African Pharmacy Council (SAPC).

Figure 1: Comparison of the ice cream value chain and pharmaceutical cold chain in South Africa relative to the 6 key process steps and current regulations. © GxP Mentor Pty Ltd. All rights reserved.
Food Regulation: Because You Never Want to Meet Listeria monocytogenes
Whether it's producing food or manufacturing vaccines, we must be concerned about consumer well-being and safety. In 2000, there was a famous outbreak of E. coli O157:H7 at Wendy's, arising from cross-contamination between uncooked beef and lettuce through improper food handling techniques. Another noteworthy example is the 2015 Listeria monocytogenes outbreak in the U.S., that resulted in 3 deaths, closure of all Blue Bell Creameries plants, full product recall, and the layoff of a third of the Blue Bell workforce. In both instances, HACCP techniques were not followed.
HACCP is important because it's a control and risk mitigation strategy that predicts where hazards could occur in the food production process. Once identified, risk mitigating actions are put into place to prevent hazards from occurring.
Pharmaceutical Regulation: Because When You Take Medication, You Want It to Work
One of the most serious examples from the annals of the pharmaceutical industry was the Thalidomide tragedy of the 1960s. Thalidomide, initially marketed as a sedative, was found to be effective in relieving nausea during pregnancy. Unfortunately, it was soon found that it caused severe birth defects too. If adequate Good Laboratory Practices (GLP), Good Clinical Practices (GCP), and Good Manufacturing Practices (GMP) had been undertaken, the toxicity would have been established.
Given the above examples, current Good Practice in the pharmaceutical industry, or cGxP (the “x” stands for the various steps where the practice can be applied), is to control each step of the supply chain with specialised and appropriate regulation. Therefore, objective bodies, like SAHPRA and SAPC, strictly regulate the pharmaceutical environment to ensure that the appropriate checks and balances are followed.
Good Manufacturing Practice (Step 1 and 2 of the pharma Cold Chain) is well established in South Africa and robust guidelines are in place. The 2003 Good Warehousing Practise guidelines focusing on storage and distribution were revised in 2012, and in 2016 the SAHPRA GWP revision was instituted. This has resulted in a comprehensive and effective guideline and safety process that South Africa can be proud of.
The Last Mile (Step 6) is where things get tricky and more work still needs to be done. The strict implementation of Good Pharmacy Practice (GPP) and more thorough consumer education is key. Consumers know that ice cream must be kept in a freezer to be at its best. We need to help them understand that medication must be stored properly to function at its best, too.
This article is written in a personal capacity.
SAHPRA formerly known as the Medicines Control Council (MCC).
No pharmacists or ice cream vendors were harmed in the writing of this article.